7月7日,香港金管局总裁余伟文表示,决定调整物业按揭贷款逆周期宏观审慎监管措施,即日生效。
他指出,调高自用住宅物业按揭成数,1500万元以下楼价按揭成数放宽至七成,
楼价1500万以上至3000万元调高至六成,楼价在3000万元以上按揭成数维持五成不变。
非自用住宅物业按揭成数维持五成不变。非住宅物业包括工厦、商厦及商铺,按揭成数由五成调高至六成;
以借款人资产净值方面,由占四成调高至五成。
据澎湃新闻,2月27日,香港特区政府财政司司长陈茂波曾表示,去年香港楼价(房价)累计跌逾15%,但由于是自高位回落,目前楼价水平仍居高位。
加上政府早前实施的楼宇需求管理措施,旨在令未置业的香港市民在供求仍然偏紧的情况下有优先机会,因此政府经研究后,认为目前不适合撤销任何楼市辣招。
香港金管局放宽自住物业按揭上限,1500万港元以下可至七成
据香港金管局官网,7月7日,香港金融管理局总裁余伟文宣布,金管局经仔细考虑后,决定调整物业按揭贷款的逆周期宏观审慎监管措施。
金管局自2009年实施物业按揭贷款逆周期宏观审慎监管措施以来,一直密切监察楼价走势、楼市成交量、本地经济状况和外围环境等一系列因素,评估楼市情况,适时调整这些措施,确保银行妥善管理按揭贷款业务涉及的风险,并有足够能力应对楼价一旦出现大幅调整的挑战。
受新冠疫情和息口上升影响,住宅楼价在2022年开始调整,今年初纵有反弹,但市场数据显示,截至6月底,整体住宅楼价较2021年高位累计下跌13%。非住宅物业市场的情况亦相近似,写字楼、分层工厂大厦及零售物业的价格比2018-2019年高峰期分别下跌20%、8% 及17%。
外围环境方面,主要经济体仍然面对较大通胀压力,利率可能在往后一段时间仍处于较高水平,环球经济若因利率高企而放慢增长,本地经济难免也会受到影响。综合各方面的考虑,金管局在继续维持银行体系稳定及物业按揭贷款风险得到妥善管理前提下,决定对逆周期宏观审慎监管措施作出修订,当中主要包括:
调整自用住宅物业的最高按揭成数。经修订后,价值1,500万港元或以下的住宅物业最高可承造七成按揭;价值1,500万港元以上至3,000万港元的住宅物业的最高按揭成数上调至六成;而价值3,000万港元以上的住宅物业的最高按揭成数维持于五成。为了避免适用按揭比率出现骤降情况,某些楼价水平的按揭比率会以渐进形式改变。至于非自用住宅物业的按揭成数上限维持于五成。
调整非住宅物业的最高按揭成数,由现时五成提升至六成。
放宽以资产水平为审批基础的物业按揭贷款的最高按揭成数,不论住宅或非住宅物业,均由现时的四成提升至五成。
由于今次修订是放宽逆周期宏观审慎监管措施,这些修订可以即日生效,适用于今日或以后签订临时买卖合约的物业交易。
他指出,今次是金管局2009年推出逆周期宏观审慎监管措施以来,首次放宽针对住宅物业的措施。金管局认为,即使推出今天公布的措施,香港银行体系仍然有充裕的缓冲去应对楼价一旦出现大幅调整的挑战,因此有空间放宽这些措施。
今次修订后,市民购置物业可以承造较高成数的按揭贷款,但我想提醒市民大众,置业是人生的重要决定,在作买楼决定时,应该量力而为,审慎管理当中的财务风险。
另外,按证保险公司今日稍后时间会公布调整按揭保险计划,以更好协助置业人士。
香港(图片来源:每经记者 张建 摄)
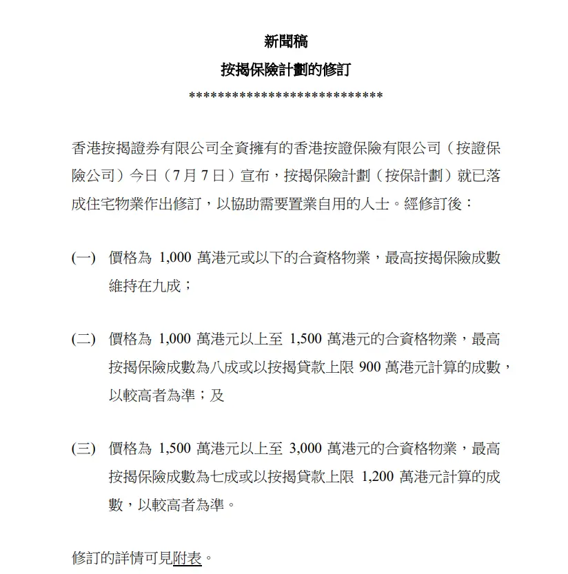
香港修订按揭保险计划
7月7日,香港按揭证券有限公司全资拥有的香港按证保险公司宣布,按揭保险计划就已落成住宅物业作出修订,以协助需要购房自用的人士。经修订后:
1、价格为1,000万港元或以下的合资格物业,最高按揭保险成数维持在九成。
2、价格为1,000万港元以上至1,500万港元的合资格物业,最高按揭保险成数为八成或以按揭贷款上限900万港元计算的成数,以较高者为准。
3、价格为1,500万港元以上至3,000万港元的合资格物业,最高按揭保险成数为七成或以按揭贷款上限1,200万港元计算的成数,以较高者为准。
图片来源:香港按揭证券有限公司官网
香港楼宇买卖连降3个月 专家:待新盘应市扭转颓势
据中新网报道,香港特区政府土地注册处4日公布,2023年6月份送交土地注册处注册的所有种类楼宇买卖合约共4777份,比上月减少9.6%,连续三个月录得下降。
上述买卖合约中,住宅楼宇买卖合约占3613份,比上月减少9.7%;住宅楼宇买卖合约总值336亿港元,比上月减少8.6%。
香港利嘉阁地产研究部主管陈海潮表示,上述数据主要反映今年5月中旬至6月上旬的楼市实际状况。一手住宅方面,当时市场正观望6月中息口变化,发展商和买家均较审慎,而二手住宅的业主减幅有限,导致买卖双方存在分歧,拖累买卖登记量持续回落。
今年6月份所有楼宇买卖合约总值397亿港元,比上月减少11%,非住宅市场表现同样偏软。陈海潮说,在整体工商铺及车位均全面报跌下,拖累非住宅物业登记量再次转跌。
陈海潮认为,香港楼市目前正处于整固阶段,虽然美国和香港在6月中暂停加息,但未来仍有加息机会,令买家入市维持审慎,加上新盘推售放缓,预计7月份整体楼宇买卖登记量持续萎缩。不过,他认为市场即将再有较大型的新盘应市,料8月份楼宇买卖登记量将有起色。
本文链接:https://blog.j4ck.cc/3770.html 转载需授权!
原标题:WEMONEY研究室·数字金融周报|幸福消金用户投诉莫名“被贷款”...
原标题:银行业危机一周年之际,美国8家银行被纳入“问题银行名单”...
原标题:外媒:中国低空经济前景可观,是难以置信的经济机遇...
原标题:福州经济的“软肋”...
原标题:三家银行理财子公司高管变动...
原标题:王均金委员:进一步激发民营银行高质量发展...
原标题:山西进一步推进省以下财政体制改革...
原标题:澳洲1月新房贷款意外下降,今年房价料不会大幅上涨1月份,澳洲新房贷款意外下降了3.9%,与经济学家预期的增长相反,为今年低迷的房地产市场铺平了道路。...
找过中介办贷款的人肯定都有这种感觉,为什么中介就像查户口一样要问各种问题?这太麻烦了,你们想省去这个步骤吗?那就好好看。作为一个专业的贷款中介,他们问客户的每一个问题都是有原因的,...
原标题:中国经济增长潜力几何?...
2024-03-08
2024-03-08
2024-03-08
2024-03-08
2024-03-08
原标题:WEMONEY研究室·数字金融周报|幸福消金用户投诉莫名“被贷...
原标题:银行业危机一周年之际,美国8家银行被纳入“问题银行名单”...
扫一扫二维码,添加客服微信