如何看待债务对经济的影响?

马无邪2年前130

核心观点

中国金融论坛课题组(2016)经过对包括我国在内的41个经济体计量研究发现,债务与经济增长呈现“倒U型”关系。在一国经济发展的初期,信贷增长有利于拉动固定资产投资和基础设施建设,加快推动出口和工业化发展等,实现国民经济的快速增长。但早期阶段后,大部分国家往往进入债务周期的泡沫阶段,信贷与资产价格螺旋式上涨,债务总额不断增加,利息占比逐渐提升,偿债压力开始显现。倒U型的顶点即是泡沫的产生和破裂:随着偿债压力逐渐增加,私人部门可能从信贷扩张转化为储蓄偿债,此时需求收缩和资产价格下跌,居民资产负债表承压,银行也惜贷,螺旋式的债务收缩过程可能也会开始。如果任由这一阶段自由发展,国民经济很有可能会进入漫长的萧条阶段。

针对当前我国面临一定的债务问题,市场分歧较大。我们梳理了达里奥《债务危机》中提出的和谐化债方法,以及中国金融论坛课题组(2016)提出的国内化债建议,并借鉴日本、美国、德国、英国等国家对于化债的历史经验方法,尝试对我国和谐化债提出可能的解决方案。

首先是改革,打破软约束机制,建立法治化的破产制度、市场化的投融资体制和畅通的货币传导机制,深层次结构化改革为低债务发展做好制度准备;其次化债,大规模财政刺激和宽松货币政策的同时进行市场化法治化债务重组,政府用转移支付或注资方式来置换私人债务;最后恢复,化债结束后释放私人部门需求,达到高质量的宏观经济结构,发展服务业来持续增加消费和保障长期国内收入,发展制造业维持世界出口份额获取海外收入,以时间换空间,不断减轻政府债务压力,最终成为低债务率国家。

1

债务对经济的作用

中国金融论坛课题组(2016)经过对包括我国在内的41个经济体计量研究发现,债务与经济增长呈现“倒U型”关系。在一国经济发展的初期,信贷增长有利于拉动固定资产投资和基础设施建设,加快推动出口和工业化发展,进而带动人均收入和产出水平,实现国民经济的快速增长。这一阶段在达里奥《债务危机》中被描述为债务周期的早期阶段,也被称为黄金阶段。但随后就进入泡沫阶段,大部分国家都会陷入这个阶段。随着大量资本的流入和居民、企业的乐观预期,信贷继续高速增长,拉动资产价格持续攀升,反过来继续推动信贷增长,呈现出螺旋式增长态势。此时债务和收入的比例已经快速上升,政府和央行并没有足够勇气实施紧缩的政策来抑制这一现象。再往后,由于债务总额不断增加,利息占比逐渐提升,偿债压力开始显现。如果此时债务活动暂停下来,偿债选项优于借债,债务风险可能会被控制下来。但付出的代价是一国经济发展放慢,尤其慢于世界经济节奏,容易造成资本的外流和科技发展的停滞,甚至可能危及社会稳定。一般情况下政府很难或者没有意愿做出这种理性但又不切实际的举措。由此在世界经济的潮流中,各国的债务周期都呈现出同步的现象。在泡沫化的后期,危机已经开始显现。当新的信贷受阻或放慢,需求和产出就会明显回落。要想维持当下的经济增速,需要不断投入更多的信贷资源和新增债务,但合格贷款人已经消失殆尽,信贷投放难以为继。此时就会有边缘的一部分居民和企业开始考虑偿债,只要有人减少消费和投资,就会扩散更多的私人部门缩减需求,大家都在减少消费,收入自然就会减少,最后就是债务周期见顶和泡沫破裂。

上面这个过程就是“倒U型”的前半部分,达里奥认为“在泡沫期间,债务占GDP的比例从大约125%升至150%左右,经常账户占GDP的比例约下降两个百分点”。中国金融论坛课题组(2016)认为“阈值为185%,当杠杆率低于185%时,加杠杆有利于经济增长杠杆率每上升 10%可拉动经济增长0.1个百分点,但当杠杆率超过185%时,杠杆率每上升10%经济增长反而下降 0.14 个百分点。”

泡沫的产生和破裂正好是倒U型的顶点,随着偿债压力逐渐增加,私人部门的经济活动已经从信贷扩张转化为储蓄偿债。为了未来重新扩张,私人部门需要暂且先降低债务压力。而价格的粘性以及滞后性,造成成本居高不下,私人部门需要较长时间才能回到重新加杠杆的状态。但大部分的债务上升周期都伴随着资产价格的大幅攀升,居民的主要资产都已高估。随着需求的收缩和资产价格的下跌,居民资产负债表进一步受损,银行也惜贷,造成螺旋式的债务收缩过程。这与债务扩张过程正好相反,1932年经济学家费雪就从当时的美国经济危机中观察到这一现象,在《繁荣与萧条》一书中首次提出债务—通缩理论。如果任由这一阶段自由发展,国民经济将会进入漫长的萧条阶段。历史上最严重的萧条阶段就是1929年发生的美国经济危机,而最让世人记忆犹新的是日本“失落的二十年”。

债务周期进入下行阶段很容易发生经济危机或漫长的出清过程。那么发生经济危机的阀值是多少呢?欧盟将公共债务/GDP比率达到60%作为警戒线。Reinhart & Rogoff(2010a)基于四十四个国家、时间跨度大约200年的数据研究,提出了杠杆率的“90、60”标准,即发达经济体和新兴市场经济体都存在相似的“公共债务阈值”,在“正常债务水平” (公共债务占 GDP 的比重低于 90%),政府债务与 GDP 实际增长率之间表现为弱相关关系;当公共债务占 GDP 的比重超过 90%,政府债务增长率的中值大致下降一个百分点,GDP平均增长率的降幅则下降更多。野村证券(2013)提出的国际上著名的“5-30”规则,在5年的时间内,以国内信贷规模与一国GDP之比(DCG)为代表的杠杆水平增长幅度超过30个百分点,之后该国就会迎来一轮金融危机。日本在1985~1989年、欧洲在2006—2010年落入“5-30”魔咒,而美国则分别于1995—1999年以及2003—2007年均两度在满足“5-30 规则”后陷入危机。中国金融论坛课题组(2016)认为宏观杠杆率250%是金融危机的拐点,当杠杆率低于250%时,杠杆率与系统性金融风险关系比较微弱、甚至负相关,而一旦杠杆率超过250%,系统性风险概率急剧加大,杠杆率每上升10%,系统性风险概率上升3.5个百分点。达里奥在《债务危机》中认为:“在我们研究的案例中,泡沫阶段债务总额占GDP的比例平均约为300%。”

如何看待债务对经济的影响? 经济泡沫 政府债务 杠杆率 行业新闻 第1张

根据国际清算银行的计算,2022年中国的非金融部门杠杆率为297.2%,接近300%。类似于九十年代的日本,中国房地产已进入调整期,面临资产负债表衰退的压力,私人部门储蓄意愿较强,消费升级受阻,债务周期见顶回落。高债务不可持续,这就是三十年前日本遇到过的问题。现在中国可能也即将面临这种困境。

2

和谐化债的方法

辜朝明(2022)曾阐述其对中国政策制定者提出的建议:中国需要强大的财政刺激手段来应对未来可能的资产负债表衰退。这是根据日本应对房地产泡沫破裂之后的方法得到的经验。如果遵循这一经验,我们财政部门应该大幅度出台刺激政策——政府部门加杠杆来弥补私人部门的需求缺口。

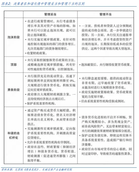
达里奥也提出和谐化债的方法,他认为化解债务的方法有四种:(1)财政紧缩(即减少支出);(2)债务违约/重组;(3)央行印钞,购买资产(或提供担保);(4)将资金和信贷从充足的领域转向不足的领域。和谐化债的关键是如何平衡使用这些方法,在通胀性刺激政策和通缩性政策之间达到平衡,在降低债务和收入比例(宏观杠杆率)的同时,保持可接受的经济增长率和通胀率。“如果有足够的刺激(印钞/债务货币化和货币贬值),可以抵消通缩性去杠杆化力量(财政紧缩或债务违约),使名义经济增长率高于名义利率,但又不会因刺激过度造成通胀加速,货币严重贬值,从而引发新的债务泡沫,就可以产生和谐的去杠杆化。”我们可以称这个组合是“财政紧缩+量化宽松”。简单来说就是在政策的支撑下,让经济实现正增长,通过增长来偿还债务,解决高债务问题。我们俗称“在发展中解决问题”。但很遗憾,达里奥自己都承认“我们研究的所有去杠杆化案例,最终都出现了大规模的货币创造、财政赤字和货币贬值(货币兑换黄金、大宗商品和股票贬值)现象。”

如何看待债务对经济的影响? 经济泡沫 政府债务 杠杆率 行业新闻 第2张

和谐化债的难度太大,可能最终还是会走债务货币化的道路。难道真的没有其他方法了吗?如果观察图一,我们可以发现在2020年疫情发生的那一年,中美两国的非金融部门杠杆率上升到同一水平,都接近300%(我们大致以非金融部门杠杆率来测算宏观杠杆率,下同)随后美国非金融部门杠杆率持续下降,中国非金融部门杠杆率再创新高。我们在《中美两国经济呈现分化趋势》中提到,中美两国很多经济指标都呈现出分化的态势,去杠杆过程并未阻碍美国经济的复苏。国际清算银行的数据显示,美国居民部门杠杆率高于中国,但居民并未增加而在降低储蓄。如果再观察德国,其非金融部门杠杆率在过去二十年里几乎呈现出下降的过程,也并未影响其经济增长速度以及其在欧元区的核心地位。在2013年以前我国的非金融部门杠杆率还低于德国,之后就持续高于。2022年德国非金融部门杠杆率回到了200%以下,中国非金融部门杠杆率接近300%。

如何看待债务对经济的影响? 经济泡沫 政府债务 杠杆率 行业新闻 第3张

这给我们带来了启发,不增加债务能否带来经济增长?如果可以,我们的债务问题是不是也可以通过发展来解决?我们的非金融部门杠杆率也刚到达300%,房地产周期刚刚见顶,如果当前我们能降低杠杆,减轻债务压力,或许我们也能和谐化债。具体来说,我们有可能走德国的道路,而非日本。

关于德国的经验,我们在《德国“债务刹车”对中国高质量发展的借鉴》做了详细的介绍。在依法治国的基础之上,德国在2009年把“债务刹车”条款写入宪法,条款规定自 2016 年起,排除经济周期引起的赤字,德国结构性赤字不能超过国内生产总值的0.35%。联邦政府从2016年起,各州从2020年起,除特殊情况外,不允许再新增任何债务,财政预算应基本不依靠贷款来进行平衡。“债务刹车”意在以立法的方式限制政府债务,约束联邦及各州债务规模,并通过由各州百姓选举产生的财政部长和其他官员共同监督法律的有效实施。在“债务刹车”的帮助下,2014年德国实现了财政盈余。由此来看,政府债务的去化并非不可完成。

《21世纪资本论》里也提到了英国的公共债务问题,在19世纪10年代时公共债务占国民收入比例接近200%,之后用了整整一个世纪的财政盈余,才在20世纪头10年把公共债务压缩到国民收入30%之内。这完全依靠英国的国内生产总值和国民收入的增长(1815-1914年的增长率接近每年2.5%),财政始终在这期间保持相当大的盈余。2020年英国的非金融部门杠杆率又达到了历史性的高点,突破了300%,比我国水平还高。金融系统也出现了危机的迹象,2022年发生的养老金国债事件就是例证,英镑兑美元降至了1978年以来的低点,1.0335。但到2022年底,英国的非金融部门杠杆率下降至了245.1%,这又是如何做到的呢?

如何看待债务对经济的影响? 经济泡沫 政府债务 杠杆率 行业新闻 第4张

2022年,英国十年期国债利率上升了166BP,价格的下跌带来英国政府债券市值的下降,而同时国内生产总值增长较快,分子端下降、分母端上升,政府部门杠杆率呈现大幅回落的态势。相对于中国,英国对债务的依赖并不高。2012年时英国非金融部门杠杆率远远高于中国,两者同时发生了转折性变化,此后中国非金融部门杠杆率以更快的速度在上升,而英国以更慢的速度在上升。反观这一期间英国的资本形成总额增速明显高于M2增速,也高于非金融部门杠杆率增速,可以看出其增长并不依靠债务,其投资效率也较高。

如何看待债务对经济的影响? 经济泡沫 政府债务 杠杆率 行业新闻 第5张

同样的现象也发生在德国,前总理施罗德上任之后出台了“2010议程”,2004年正式全面推行。通过在财政政策、劳动力市场等方面的改革,德国降低了劳动成本、提高了劳动效率,提升出口市场份额,为“债务刹车”提供了坚实的基础。同时德国的房地产市场制度完善,限制了房价的过快上涨,债务对经济的推动作用较小,抵制住了凯恩斯主义的诱惑。

如何看待债务对经济的影响? 经济泡沫 政府债务 杠杆率 行业新闻 第6张

比较之后,我们容易发现中国经济对债务的依赖度相对较高,GDP的增加一定程度是靠新增债务推动,债务产出效率相对不高。这就是当下市场对债务的一种观点,也是我们认为按照日本方式实施积极大规模财政刺激来维持经济稳定不可取的原因。如果我们能改变这一宏观条件,或许我们能通过增长来化解债务问题。

3

我国应如何应对?

对于中国的去杠杆/化解债务策略,也有很多机构和专家提供建议。比如中国金融论坛课题组(2016)提出三种方案:下策、中策和上策。其中下策是通过违约、迅速削减财政开支及制造通货膨胀解决债务问题,或是通过财富税和金融压抑等扭曲手段减轻债务负担。削减财政开支的方法很容易产生“债务-通缩”恶性循环,信贷和经济增长螺旋式下降。这是目前支持积极大规模财政政策支持者给出的理由,市场投资者也普遍认为其不可取。而制造通货膨胀并不能持续改善债务问题,因为当市场投资者均以理性预期通胀长期存在的时候,高通胀和高利率会并存,债务压力并未缓解。这是不支持大规模财政刺激政策给出的理由。中策是在稳增长的同时,通过债务重组、债务置换、债转股、资产重组或出售政府资产等方式,逐步化解高杠杆债务风险。这是最主流的化债方法,也是达里奥的平衡策略观点。上策是以提高生产效率为方向的财税、金融、社保、收入分配等各领域全方位深层次结构性改革。中国金融论坛课题组(2016)还在文中用广场协议后的日本和德国作为比较案例,来说明结构性改革对根本性解决债务问题的重要性。如其所言,“以上关于存量债务调整策略的讨论表明,无论是哪种具体措施,如果缺乏结构性改革,都只能只是一时效果,最终仍难免陷入债务- 通缩循环。”由此可见,单纯的考虑用大规模财长政策刺激来维持经济稳定来避免资产负债表衰退,只能是被动应对债务危机,暂时解决当前危机,并非上策。我们应首先考虑全方位深层次结构性改革的上策。

在当前剩下时间窗口不多的关键时期,我们认为应该实质性地推进深层次改革。我们尝试从以下若干方面提出改革可能的抓手:

3.1 经济改革

经济体制的改革可能是一个重要的抓手。我国债务产出效率低的原因是债务预算软约束。我国地方政府和国有企业均表现出预算软约束的特点,一定程度造成非金融部门杠杆率上升较快。中国金融论坛课题组(2016)指出:预算约束是债务融资面临的最大风险,相应的,预算约束程度越低,政府隐性担保、金融市场刚性兑付越严重的市场主体,比如国有企业、政府融资平台等,其杠杆率也会更高。预算软约束企业财务获得救助的概率,远大于其他类型企业, 加之刚性兑付,破产清算成本过高等问题,都进一步刺激了过度负债。我们在《中美两国经济呈现分化趋势》的报告中就阐述过两国信用利差与企业利润增速相关性背离的情况,也可以看出软约束对经济的影响。如果在这种基础上进行所谓的“财政大幅度刺激或者持续宽松的货币政策”,那么大部分财政资源和金融资源都会流入低效的资产中,虽然短期内起到稳定经济的作用,但长期的财政可持续性会受到损害,债务问题卷土重来。可以说预算软约束问题是当下亟需突破的核心问题。

破产制度是我国市场经济制度体系中的短板,亟需完善。2019年出台的《加快完善市场主体退出制度改革方案》中提出“在进一步完善企业破产制度的基础上,研究建立非营利法人、非法人组织、个体工商户、自然人等市场主体的破产制度,扩大破产制度覆盖面,畅通存在债权债务关系的市场主体退出渠道”。其中个人破产制度则是破产制度中短板的短板,个人破产中的核心制度是免责原则。根据浙江高院在采访时表示的说法:破产免责只能取决于债权人的同意。最近几年我国出现了较大的偿债压力,大量破产违约事件出现,但市场出清仍然效率不高。破产制度的优化还需进一步提升市场化、法制化。

3.2 结构变革

辜朝明认为,当前中国房地产和建筑业对GDP的拉低的压力较大,并且企业也正在从借贷转为储蓄。但如果单纯考虑用政府支出来对冲需求减少的空缺,那么成本也将是极其昂贵的。一方面中国的财政乘数不高,90年代税制改革之后,财政支出规模快速上升,占GDP比重已经接近发达国家水平。但财政赤字占GDP的比重也大幅扩大,已明显高于英国和日本,更远远高于德国。在财政支出规模还不高但赤字规模已经较大的背景下,财政对经济的拉动作用非常有限。如果继续扩大财政支出规模,赤字率会继续扩大。

如何看待债务对经济的影响? 经济泡沫 政府债务 杠杆率 行业新闻 第7张

另一方面投资已经过剩。如果政府支出还用于固定资产投资,反而产生的负面影响更大。刘鹤(2008)撰文时提出:国内储蓄和消费高度失衡使得过大生产能力高度依赖国际市场,这种增长格局的可持续性在新的国际环境下已经不复存在。中国金融论坛课题组(2016)也认为:投资导向增长模式是拉升非金融部门杠杆率水平的主要因素。去年IMF在中国经济报告中提出投资是过剩的观点。

中国是高储蓄率的国家,如果由此就认定中国投资率就应该处于高位,那这是对宏观经济的静态思维。居民储蓄是国民储蓄的主要部分,在短周期内,居民储蓄率由凯恩斯消费理论和费雪跨期消费理论决定,当实际利率较低且未来通胀预期较高时,居民愿意减少当期消费用于投资,增加未来消费,此时储蓄率就高。在长周期内,居民储蓄率由生命周期消费理论决定,一国人口结构也影响居民储蓄率,蔡昉和都阳 ( 2020) 认为人口抚养比影响国民储蓄率,通过相关关系检验发现我国人口抚养比上升,国民储蓄率下降,而且人口抚养比上升越快,储蓄率下降的越快。中国过去三十年实际利率整体偏低,尤其是在房价持续上涨阶段,利率上升速度慢于房价,造成实际利率偏低,居民购房意愿较高,造成储蓄率高。而当进入房价下跌阶段,虽然利率下降速度慢于房价,实际利率走高,但由于预期未来收入和价格下降,居民消费倾向下降。同时过去三十年人口抚养比正好处于周期低点阶段,人口红利既推动了经济的发展,也造就了房地产大周期,资产和财富也集中在房地产上。由此可以看出居民储蓄率是由实际利率和收入预期、人口结构共同决定的。当前老龄化加速到来、房地产进入下行周期、经济转型至依靠消费拉动的时期,因为过去实际利率过低、资本占收入的比重过高、劳动报酬占收入的比重过低,居民消费不足的问题暴露了出来。

如何看待债务对经济的影响? 经济泡沫 政府债务 杠杆率 行业新闻 第8张

企业储蓄在中国是仅次于居民储蓄的第二大储蓄来源,但企业部门又是持续净融资部门,只是疫情之后才转化为净存款。在辜朝明对中国各部门资金流动表分析中可以看出,2015年之前中国企业都是以投资为主,在高利润的背景下高借贷,扩大再生产。2015年之后中国企业一直在大幅减少贷款,投资放慢。虽然辜朝明认为这种形势很危险,但其并未指出出现这种情况的具体原因。我们在《如何看待IMF下调中国中期GDP增速?》中已经阐述IMF测算中国的资本回报率是持续下降的,投资是过度的。张斌的《从制造到服务:结构转型期的宏观经济学》认为:中国从2012年开始就处于从制造到服务的经济结构转型进程中。我们在《产出缺口与通货膨胀》中也提到2012年之后中国就长期存在产能过剩,需求不足的现象。这就把2015年前后企业的现金流变化解释清楚了。由于中国投资率持续高于消费率,造成大量的投资转化为商品供给时,远远超过低消费率带来的商品需求,产能严重过剩。这种情况下,企业逐渐减少投资,增加现金流,此时企业应该增加消费,维持国内经济的供需平衡,但由于债务压力过大,预期物价持续下降,企业也开始增加储蓄,减少当期消费。

如何看待债务对经济的影响? 经济泡沫 政府债务 杠杆率 行业新闻 第9张

此时我们不能再增加投资,尤其是不能再让政府加杠杆增加投资。如果未来有限的财政资源仍释放在投资领域,只会增加投资过剩、消费不足问题的严重性。《21世纪资本论》里提到资本主义第二定律“β=s/g",其中β是资本/收入比,s是储蓄率,g是经济增速。资本收入比由储蓄率和经济增长率共同决定,储蓄率越高,GDP增速越低,资本收入比越高。资本主义第一定律“α=r×β",其中r是资本收益率,β是资本/收入比,α是资本收入占国民收入的比重。我们可以看到,如果资本收入比持续上升,资本收入占国民收入的比重就会持续增加,劳动报酬占国民收入比就会越来越低,造成消费率持续下降,更不利于经济增长从投资向消费转型。日本就是一个典型案例,其年储蓄率接近30%,私人储蓄率接近15%,经济增长率略高于2%,使得资本存量达到国民收入的6-7倍。而正是日本的储蓄率一直较高,造成其消费增速始终低于美国,消费升级进程也到2009年停滞。储蓄和消费存在黄金比例,如果储蓄率过高,不利于消费的增长。中国经济转型正从以投资为主转化为以消费为主的增长模式,其中最主要的一环就是增加消费,应该把降低储蓄当作未来政策的出发点,来解决当下债务问题。

如何看待债务对经济的影响? 经济泡沫 政府债务 杠杆率 行业新闻 第10张

我们认为需要在两个层面来帮助增加消费:在需求端,外需增长空间有限,内需应是消费的主要来源。我国货物出口占世界的份额已经达到14.43%水平,接近历史最高水平,也高于其他国家。随着人均GDP的持续增长,成本上升会让部分低端产业移至国外。同时地缘政治和逆全球化加剧,中美经贸摩擦和美国重建供应链联盟,都会给中国出口带来较大压力。未来中国经济的增长动力来自于国内消费。从高收入经济体类似发展经验来看,消费占比从工业化初期到工业化高峰期保持趋势性下降,工业化高峰期之后不断回升。我国的消费占比也应开始回升,当前消费升级已经进入第五轮,以养老、教育、医疗和资产管理等为主的服务业消费成为主力。因此未来的消费需求可能主要是服务需求。

在供给端,我国工业化发展已经步入后期阶段,房地产快速发展的时期已经结束,城镇化进程也已放慢,基础设施投资接近于饱和。在中国过去三十年的投资建设过程中,地方政府发挥着重要作用,但现在已经债务偏高,投资回报率有所下降,财政继续投入的空间已经不多。未来产业的供给更多或在于技术,在于服务业。张斌的《从制造到服务:结构转型期的宏观经济学》认为:中国经济结构转型的短板就是市场化程度较低且知识和技能投入的服务业发展滞后,以及第二、三产业总体就业人口占比偏低。这两个短板背后都与政府管制政策有关。张斌认为过度和不当管制制约了中国私人部门服务业的发展。

徐朝阳和张斌(2020)利用一个正规的模型讨论了经济结构转型叠加对服务业的政策扭曲带来的宏观经济后果。在他们的模型中,消费者的主要特征是随着收入增长,对制造业产品的需求逐渐饱和(需求收入弹性小于1),对人力资本密集型服务的需求增长则快于收入增长(需求收入弹性大于1);生产方的主要特征是在政府管制政策作用下,要素不能在制造业产品和人力资本密集型服务业这两个部门之间自由流动。相较于没有管制情况下,人力资本密集型服务业难以得到充分发展,两个部门的真实产出增速都放缓,失业增加。在这种需求结构变化叠加政策管制的环境中,供求错配加大,资本边际回报率下降和企业信贷需求下降在所难免。

我国经济面临着一些结构问题,这些问题制约着经济转型是否成功,也决定了我们解决债务问题的途径和方法。二十大报告提出“我国发展进入战略机遇和风险挑战并存、不确定难预料因素增多的时期,各种‘黑天鹅’、‘灰犀牛’事件随时可能发生。”如果我国发生了债务危机,我们又该如何应对?

3.3 防止危机

刘鹤在《两次全球大危机的比较研究》中提到“金融和经济危机的发生是资本主义制度的本质特征之一……研究危机是为应对危机的决策提供依据。”这两次危机分别是1929年和2008年美国经济危机。辜朝明提出中国面临的困难也是1991年日本所面临的困境,我们重点对1991年的日本房地产泡沫破裂和2008年美国房地产次贷危机的比较研究。

如何看待债务对经济的影响? 经济泡沫 政府债务 杠杆率 行业新闻 第11张

研究发现,危机之后日本的经济增长主要靠政府消费,其次是居民消费;而美国的经济增长仍然靠居民消费和投资,其次是政府消费。从行业角度来说,日本除了服务业和房地产业保持了平稳增长态势,其他主要行业比如制造业、金融业和零售业均呈收缩态势;而美国在2008年和2020年危机之后均不断上涨,房地产占GDP的比重在2008年之后持续回落,由此看出经济增长才是解决危机的根本途径。

如何看待债务对经济的影响? 经济泡沫 政府债务 杠杆率 行业新闻 第12张

对于房地产债务危机,处理的主要途径还是财政和央行出手,快速降低不良率,给金融机构减轻压力,解决“金融加速器”不转问题。如果按照日本1991年房地产泡沫破裂之后的经验,金融不良资产始终无法出清,既制约了金融的发展,也阻碍了投资的增加,造成全部行业都无法持续增长。2008年美国次贷危机之后,美联储及时出台救助法案,实施量化宽松政策,阻止了危机的进一步蔓延。正如伯南克《行动的勇气》所言“美联储在财政部、联邦存款保险公司以及国会的配合下,成功避免了金融和经济的崩溃……量化宽松政策和加强政策沟通等非常规货币政策的确有助于促进经济增长和创造就业,并降低通缩风险……虽然美国是2007—2009年那场金融危机的“震中”,但复苏也最强,因为美联储放宽货币政策的力度比其他央行大得多。”随着QE政策的推出,美联储资产负债表扩张,快速降低了金融机构的不良率,避免了美国陷入日本般长期的通缩。后来这一政策也在2020年新冠疫情爆发时使用过。随着美国经济的复苏,房价房租比持续回归正常,地产泡沫随之消失。

如何看待债务对经济的影响? 经济泡沫 政府债务 杠杆率 行业新闻 第13张

分析两个国家在处理房地产债务危机的方法,我们可以发现央行在处理债务危机中起着决定性作用。量化宽松是应对美国次贷危机时创造出的新金融工具,对于中国来说具有一定借鉴作用。在货币传导机制畅通的基础上,未来我们在防止危机发生和蔓延时,央行也将起到举足轻重的作用。在控制危机之后,经济的恢复过程还是靠产业部门和私人部门快速的增长来实现。

3.4 化债路径

最后,我们尝试给出中国解决债务问题的可能路径:首先改革,打破软约束机制,建立法治化的破产制度、市场化的投融资体制和畅通的货币传导机制,深层次结构化改革为低债务发展做好制度准备;其次化债,大规模财政刺激和宽松货币政策的同时进行市场化法治化债务重组,政府用转移支付或注资方式来置换私人债务最后恢复化债结束后释放私人部门需求,达到高质量的宏观经济结构,发展服务业来持续增加消费和保障长期国内收入,发展制造业维持世界出口份额获取海外收入,以时间换空间,不断减轻政府债务压力,最终成为低债务率国家。

风险提示

国内宏观经济政策不及预期;财政政策不及预期;国企改革不及预期;信用风险集中爆发。

本文链接:https://blog.j4ck.cc/3718.html 转载需授权!

最新发布

扫一扫二维码,添加客服微信